NEWS
  • NEWS
搜索

innovation power no realm

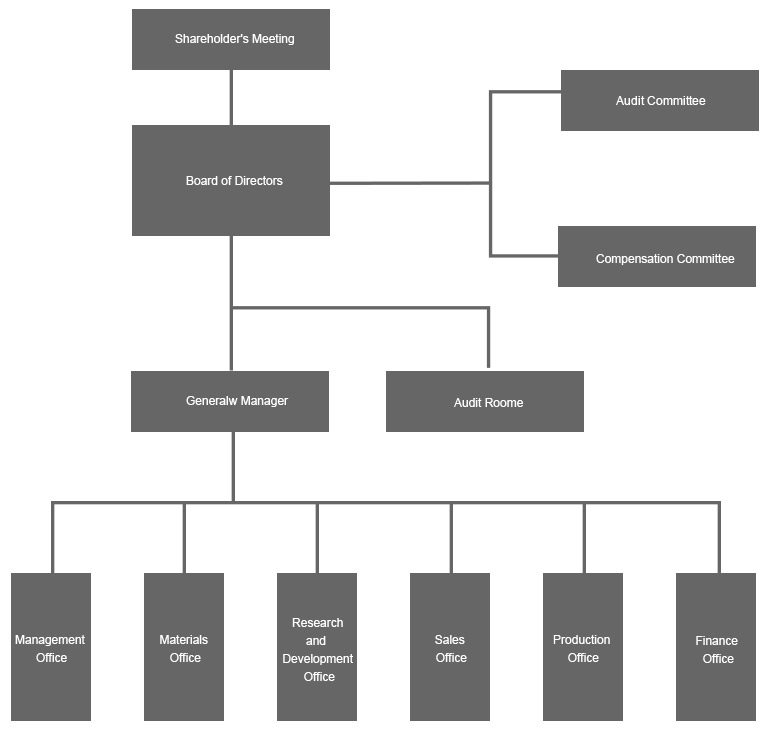
Organization Structure

1663578407173908-1.jpg

Department

Functions

Board of Directors

Establishes polices and goals based on business sales management and targets.

Sustainable Development Committee

Responsible for formulating, promoting, supervising, and reviewing corporate sustainability policies, goals, and strategies across the three pillars of ESG¡ªGovernance, Environment, and Social responsibility. This includes overseeing the sustainability report to ensure transparent disclosure, managing risks and stakeholder communication, and providing regular progress reports to the Board of Directors.

Audit Committee

Supervises company business and financial status, oversees financial statements and effectively 

control internal rules.

Compensation

Committee

Establishes polices, systems, standards and structures of the board of directors and managers, 

regularly evaluate their performance and decide on remuneration.

Audit Room

Audits internal rules and regulations, and makes proposals for improvement.

Management 

Office

In charge of employees¡¯ benefits, administrative affairs, operational management, 

health and safety, hardware system and software purchases and their maintenance. 

Help arrange board and shareholders¡¯ meetings. 

Materials Office

Compose purchase plans, orders and manage suppliers when needed and oversees the 

warehouses.

Research and 

Development 

Office

Design, develop and improve different air compressors. Develops business and make plans based on market researches, collect information on market analysis.

Sales Office

Sets goals for product sales and execute them effectively.  Oversees product sales and 

plans for collection of payments.  Strive for after-sales service.

Production OfficeProduces air processors and manages quality the products.
Finance Office

Handles financial planning and scheduling, accounting, investments and business 

performances analysis.




seo seo